Radio Control (RC) Untuk Mobil Mainan
Radio control (RC) untuk mobil mainan dapat kita buat sendiri dengan beberapa komponen elektronika seperti pada skema rangkaian radio control dibawah. Radio control atau sering disebut dengan istilah “RC” identik dengan remote control, akan tetapi radio control menggunakan media gelombang radio untuk berkomunikasi antara transmitter dan receiver. Radio control pada artikel ini memiliki 4 fungsi kontrol yaitu maju, mundur, kiri dan kanan.
Bermain mobil-mobilan yang dikendalikan lewat sinyal radio merupakan permainan yang menarik. Mobil mainan yang banyak digemari anak-anak, dengan ditambah rangkaian sederhana ini akan menjadi mobil mainan idaman. Rangkaian ini mengggunakan IC digital keluarga CMOS yang memerlukan arus listrik sangat kecil, sehingga tidak akan membebani kinerja mobil mainan asli.
Dalam sistem ini, sinyal radio tidak terus menerus dipancarkan tapi hanya dibangkitkan saat pengontrol mengirimkan perintah kanan/kiri atau maju/mundur, itupun hanya merupakan frekuensi radio yang terputus-putus, sehingga merupakan pengiriman pulsa-pulsa frekuensi gelombang radio.
Jumlah pulsa yang dikirimkan mewakili perintah yang dikirim, perintah MAJU diwakili dengan 8 pulsa, KIRI diwakili dengan 16 pulsa, KANAN 32 pulsa dan MUNDUR 64 pulsa. Perintah yang dikirimk bisa merupakan gabungan dari 2 perintah sekali gus, yaitu gabungan dari perintah maju/mundur dan kanan/kiri, sebagai contoh bisa dikirimkan perintah maju dan kiri sekali gus, dalam hal ini jumlah pulsa yang dikirim adalah 24, yaitu penjumlahan dari perintah maju sebanyak 8 pulsa dan perintah kiri sebanyak 16 pulsa.
Setelah sebuah perintah dikirim, sistem menghentikan pengiriman perintah dalam jeda waktu tertentu, jeda waktu ini diperlukan akan rangkaian penerima mempunyai waktu yang cukup untuk melaksakan perintah dengan baik. Pulsa-pulsa frekuensi itu terlihat dibagian kanan atas gambar berikut.
Rangkaian Pemancar Radio Control
Prinsip Kerja Pemancar Radio Control
Sinyal radio dibangkitkan dengan rangkaian osilator yang dibentuk dengan transistor Q1 9016, frekuensi kerja dari osilator ini ditentukan oleh kristal Y1 yang bernilai 27,145 MHz. Bagian yang sangat kritis dari rangkaian osilator ini adalah T1, L1 dan L2, yang khusus dibahas tersendiri dibagian akhir artikel ini.
Kerja dari osilator ini dikendalikan oleh gerbang NOR U2D 14001, saat output gerbang (kaki nomor 3) ini bernilai ‘1’, osilator akan bekerja dan mengirimkan frekuensi radio 27,145 MHz, dan pada saat output U2D bernilai ‘0’ osilator akan berhenti bekerja.
Gerbang NOR U2D menerima sinyal clock dari gerbang NOR U2B. Gerbang NOR jenis CMOS dengan bantuan resistor R4 dan R5 serta kapasitor C8 membentuk sebuah rangkaian oscilator frekuensi rendah pembentuk clock untuk mengendalikan rangkaian digital yang ada. Kerja dari pembangkit clock ini dikendalikan lewat input kaki 6, rangkaian akan membangkitkan clock kalau input ini berlevel ‘0’.
Gerbang NOR U2A dan U2C membentuk sebuah rangkaian Latch (RS Flip Flop), karena pengaruh resistor R2 dan kapasitor C11 yang diumpankan ke kaki nomor 9 di U2C, pada saat rangkaian mendapat catu daya output U2C pasti menjadi ‘1’ dan output U2A (kaki nomor 3) menjadi ‘0’. Keadaan ini akang mengakibatkan pembangkit clock U2b bekerja membangkitkan clock dan melepas keadaan reset IC pencacah 14024 (U1), sehingga U1 mulai mencacah dan rangkaian osilator 27,145 MHZ mengirimkan pulsa-pulsa frekuensi selama pembangkit clock bekerja.
Pada saat mulai mencacah, semua output IC pencacah 14024 dalam kedaan ‘0’, setelah mencacah 8 pulsa maka output Q4 (kaki nomor 6) akan menjadi ‘1’, setelah mencacah 16 pulsa output Q5 (kaki nomor 5) menjadi ‘1’, setelah mencacah 32 pulsa output Q6 (kaki nomor 4) menjadi ‘1’, setelah mencacah 64 pulsa output Q7 (kaki nomor 3) menjadi ‘1’.
Output-output diatas dipakai untuk mengendalikan tegangan kaki 9 U2C lewat diode D1 dan D2, selama salah satu output itu masih bernilai ‘0’ maka pembangkit clock U2B masih bekerja, hal ini akan berlangsung terus sampai katode D1 dankatode D2 menjadi ‘1’ sehingga kaki 9 U2C menjadi ‘1’ pula. Keadaan ini akan mengakibatkan output kaki 3 U2A menjadi ‘1’, yang menghentikan pembangkit clock U2B dan me-reset pencacah 14024 danberhenti sudah pengiriman pulsa frekuensi 27.145 MHz.
Untuk membangkitkan jeda waktu agar rangkaian penerima mempunyai cukup waktu melaksanakan perintah, dipakai rangkaian Q2 9014, resistor R7 dan kapasitor C10. Besarnya waktu jeda ditentukan oleh besarnya nilai R7 dan C10. Saklar untuk mengirim perintah maju/mundur dan untuk mengirim perintah kiri/kanan merupakan dua saklar yang terpisah. Masing-masing saklar mempunyai 3 posisi, posisi tengah berarti skalar itu tidak mengirim perintah.
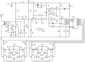
Rangkaian Penerima Radio Control
Gambar diatas merupakan gambar rangkaian penerima yang dipasangkan dimobil-mobilan, berfungsi menerima sinyal dari pemancar untuk mengendalikan motor mobil-mobilan , agar mobil-mobilan bisa bergerak maju/mundur dan kiri/kanan.
Prinsip Kerja Penerima Radio Control
Transistor Q1 dengan bantuan resistor; kapasitor dan T1 membentuk sebagai rangkaian penerima sinyal radio 27,145 MHz. T1 dalam rangkaian ini persis sama dengan T1 yang dipakai di rangkaian Pemancar, cara pembuatannya dibahas dibawah.
Transistor Q2 berikut perlangkapannya membentuk rangkaian untuk merubah pulsa-pulsa frekuensi radio yang diterima dari pemancar menjadi pulsa-pulsa kotak yang bisa diterima sebagai sinyal digital oleh IC CMOS. Sinyal digital tadi akan diterima sebagai clock yang akan dicacah oleh IC pencacah 14024 (U2). Output 14024 akan sesuai dengan jumlah pulsa yang dikirim pemancar, perintah maju dan kiri (yang dipakai sebagai contoh dalam pembahasan bagian pemancar) merupakan pulsa sejumlah 24, hasil pencacahan pulsa ini mengakibatkan output 14024 menjadi Q4=’1’, Q5=’1’, Q6=’0’ dan Q7=’0’.
Sinyal digital yang diterima selain dipakai sebagai clock pencacah U2 IC 14024 yang dibicarakan di atas, dipakai pula untuk menggerakan 3 buah rangkaian penunda waktu untuk membangkitkan pulsa-pulsa yang berfungsi mengatur kerja rangkaian.
Pulsa pengatur pertama akan muncul setelah kiriman pulsa frekuensi terhenti karena jeda waktu antara pengiriman kode, pulsa ini berfungsi untuk merekam hasil cacahan 14024 ke U3 14042 (D Flip Flop), sehingga kondisi akhir 14024 tetap dipertahankan untuk mengendalikan motor. Setelah hasil 14042 direkam ke 14024, pencacah 14042 direset oleh pulsa kedua, agar setelah lewat jeda waktu pencacah 14042 bisa mencacah mulai dari 0 kembali.
Rangkaian yang dibentuk dengan transistor Q3, Q4, Q7, Q8, Q9 dan Q10 dinamakan sebagai rangkaian H Bridge, rangkaian ini sangat handal untuk menggerakan motor DC. Dengan rangkaian ini motor DC bisa diputar ke-kanan, ke-kiri atau berhenti gerak. Syarat utama pemakaian rangkaian ini adalah tegangan basis Q7 dan tegangan basis Q10 harus berlawanan, misalnya basis Q7=’1’ dan basis Q10=’0’ motor berputar ke kiri, basis Q7=’0’ dan basis Q10=’1’ motor akan berputar ke kanan, basis Q7=’0’ dan basis Q10=’0’ motor berhenti gerak, tapi tidak boleh terjadi basis Q7=’1’ dan basis Q10=’1’.
Demikian pula Q5, Q6, Q11, Q12, Q13 dan Q14 membentuk sebuah H Bridge. H Bridge bagian kiri pada Gambar 2 dipakai untuk mengendalikan motor yang mengatur gerak mobil-mobilan kekiri/kanan, sedangkan H Bridge bagian kanan dipakai untuk mengendalikan motor yang mengatur gerak maju/mundur mobil-mobilan.
Hubungan antara outpur pencacah 14042 dan input D Flip Flop 14024 sudah disusun sedemikian rupa sehingga sinyal yang diumpankan ke masing-masing H Bridge tidak mungkin semuanya ‘1’ secara bersamaan.
Pembuatan Trafo TX Dan RX Radio Control
Trafo T1 pada rangkaian Pemancar dan Penerima, merupakan barang yang sama, dan harus dibuat sendiri. Trafo ini dibangun dengan menggunakan koker trafo plastik (spare part radio) yang punya step sehingga tampak 5 jalur yang bisa diisi dengan gulungan kawat, seperti terlihat dalam foto. Memakai koker ini memudahkan penggulungan kawat trafo. Kalau tidak bisa dapat koker sejenis itu, pakai saja yang biasa. Koker trafo ini kecil dan feritnya juga kecil (3 mm) seperti yang dulu sering dipakai untuk perakitan radio CB 27 MHz.
Kawat untuk trafo bisa memakai kawat yang di bongkar dari koker tersebut, buka hati hati gulungan kawat yang sudah ada didalam koker karena kawatnya cukup halus dan agak mudah putus.
Langkah 1: gulung kawat dari kaki yang diberi nomor 5 ke kaki 4 searah jam (CW) sebanyak 3 gulung persis di tingkat 1 (jalur setingkat diatas jalur paling bawah)
Langkah 2: Gulung kawat dari kaki 1 ke kaki 2 searah jarum jam sebanyak 4 gulung persis di tingkat 2.
Langkah 3: Lanjutkan gulungan (dari langkah 2) searah jarum jam sebanyak 3 seperempat gulung ke kaki 3 di tingkat Tiga. (Bisa ditentukan persis seperempat gulungan, karena kokernya memiliki jalur yang dibelah menjadi 4).
Pembuatan Kumparan L1 Pemancar Radio Control
Gulung kawat tembaga ukuran diameter 0,3 – 0,5 mm sebanyak 10 seperempat gulung pada koker diameter sekitar 4 mm (yang nantinya akan dilepas) juga searah jarum jam.
Pembuatan Kumparan L2 Pemancar Radio Control
Gulung kawat tembaga ukuran diameter 0,1 mm sebanyak 50 gulung pada koker plastik tanpa ferit diameter sekitar 3,5 – 4 mm (cari bahan plastik dari barang bekas) juga searah jarum jam. Panjang bagian yang di liputi gulungan sepanjang 5 mm.
Rangkaian radio control (RC) untuk mobil mainan ini dioperasikan dengan sumber tegangan DC 9volt.

